반응형
□ 3D Section Zone 소개
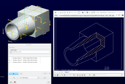
| 대형 어셈블리의 3D Section을 추가 할수 있습니다. 참조 요소를 통해 "zones(영역)"의 개념을 정의할 수 있습니다. Zone은 닫힌 표면이나 Datum Plane에 대한 참조 집합으로 정의됩니다. Section입니다. 이러한 참조는 Zone의 경계를 지정하는 데 사용됩니다. 여러 반영역을 사용하여 Zone 을 정의할 수 있어 더 복잡한 영역을 만들 수 있습니다. 대형 및 복잡한 어셈블리를 관리하고 작업하기 위한 효과적인 방법입니다.대형 어셈블리를 더 효과적으로 관리하기 위해 Creo Parametric에서 "zones(존)"의 개념을 정의할 수 있습니다. |
![]() |
영역을 생성하려면 뷰 관리자 대화 상자 의 섹션 탭을 사용하십시오 . 각 영역에는 최상위 어셈블리 또는 부품과 함께 이름이 지정되고 저장됩니다. 좌표계, 데이텀 평면 참조, 닫힌 어셈블리 피쳐 서피스, 2D 요소(예: 곡선)로부터의 오프셋 거리를 기반으로 하거나 엔티티로부터의 거리를 지정하여 어셈블리 영역을 생성할 수 있습니다. 영역 참조는 어셈블리의 모든 수준에서 올 수 있습니다. 영역을 생성하는 동안 좌표계, 데이텀 평면 또는 서피스를 정의하거나 기존 좌표계, 데이텀 평면 또는 서피스를 사용할 수 있습니다.
▷ Zone Option
- Half-Space(평면 서피스의 한쪽 면에 있는 구성요소 선택)
- 사용자에게 데이텀 평면이나 평면 서피스일 수 있는 Half-Space 참조를 선택하라는 메시지가 표시
- 1개 이상의 평면을 선택 합니다, 화살표를 이용하여 Zone에 포함할 영역의 방향을 결정 합니다. - Inside-Outside(닫힌 퀼트 내부 또는 외부 구성요소 선택)
- Zone 영역을 정의하기 위해 구를 사용하여 3D 단면을 생성할 수 없습니다. 반드시 사각형 형태만 가능 합니다. - Distance From(엔티티에서 지정된 거리 내에 있는 구성요소 선택)
다양한 형태의 3D Section을 사용 할수 없습니다. 일부 형상을 보이게 할수 없습니다.
□ 2D Section 응용
원형 및 내부 부품을 보이게 하는 방법 입니다. 도면에서만(?) 사용 가능 합니다
단순화 표현으로 Cut Feature를 표시하거나, 제거 할수 있습니다. 그러나 "Zone" 명령은 사각형 형태로만 사용 가능 합니다.

영업문의 : lionkk@idt21c.com
카카오 채널 : http://pf.kakao.com/_fItAxb
반응형
'Creo Reference Room > Drawing' 카테고리의 다른 글
| Format & Drawing Template (0) | 2024.09.16 |
|---|---|
| 변경된 Format 파일 적용 방법 (0) | 2024.04.01 |
| Creo 9.0 심볼 사용하기 (0) | 2023.12.20 |
| #4 Drawing View - Section 이란? (0) | 2023.08.15 |
| #3 Drawing View - Scale 이란? (0) | 2023.08.14 |
