반응형
■ 개념
케이블 타이 처럼 부품 모데링 및 도면에서는 전개된 형상을 만들고, 조립도에서는 제품을 묶는 형태의 모델을 적용
하려 합니다. Creo는 Feaure를 기반으로 모델링을 합니다. 전개된 형태의 모델과 도면을 만들고, 묶여 있는 형태의 모델을 만듭니다. 단순와 표현을 이용하여 전개된 도면을 만들수 있습니다. 만일 어셈블에서 전개된 3D 모델도 필요 하면,
유녕 모델기능을 사용 합니다

■ Part에서 단순화 표현 만들기
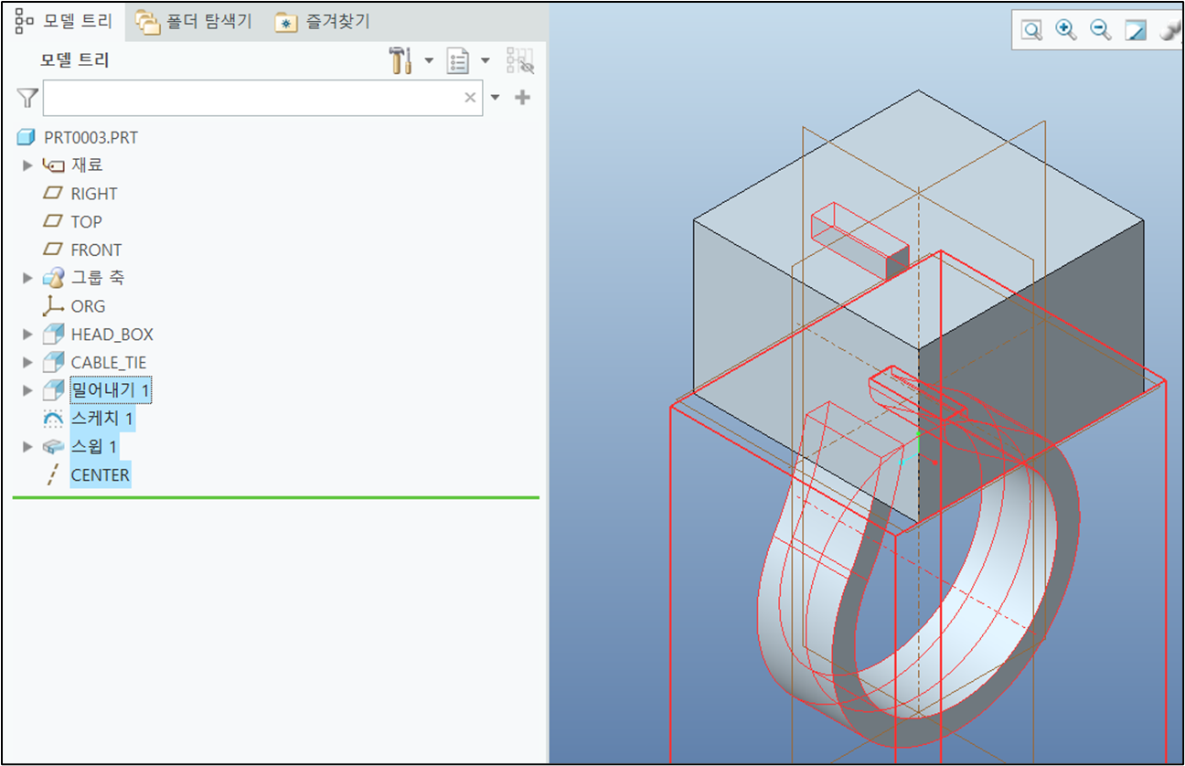
아래 그림과 같이 전개 형상의 케이블 타이를 생성 합니다

조립에 묶일 케이블 타이 형상을 만듭니다. Head 부분을 제외하고, Cut Feature를 추가하고, 원형 케이블 타이를
만듭니다.

모델 트리에서 Cut Feature 이하를 모두 선택하고 마우스 오른쪽 버튼으로 표현 > "제외" 옵션을 사용 하여 cable_tie 단순화 표현을 생성 합니다.



■ 도면에서 단순화 표현 불러오기
3D 모델에서 만든 "단순화 표현"을 선택하고, 뷰 배치를 합니다. View States > simplied representation 선택

반응형
'Creo Reference Room > Assembly' 카테고리의 다른 글
| 레버 / CAM 사용 하기 (0) | 2022.03.09 |
|---|---|
| Creo Intelligent Fastener 구조 정보 (0) | 2022.02.12 |
| Mechanism Connection (0) | 2021.10.03 |
| Template 모델 구현 하기 (0) | 2021.08.05 |
| 공차 계산 (0) | 2021.05.04 |