■ IFX (Intelligent Fastener Extension) 사용하기
IFX를 사용 하면 파스너 조립을 위해 구멍을 사전에 만들 필요는 없습니다. 중심 축과 평면을 제공 하면 자동으로 구멍을 만듭니다. 그러므로 빠르게 파스너를 조립 할 수 있습니다. CREO 3.0 부터 사용 가능 합니다. 추가 되었습니다.
IFX를 사용하면 나사, 볼트, 너트, 와셔 및 다웰과 같은 패스너를 훨씬 더 빠르게 조립할 수 있습다. PTC Creo Parametric은 포괄적인 카탈로그(ANSI, DIN 및 JIS)에 대한 액세스를 포함하여 이 프로세스를 자동화하므로 사용자는 패스너를 배치하고 조립하는 시간을 최대 90%까지 줄일 수 있습니다.
지그 설계, 로보트. 장치 설계 장비 설계 사용자 분들은 적극적으로 사용 해보십시요!!! 새로운 세계가 보일 것 입니다
실전> 방향을 사용하여 파스너 어셈블링
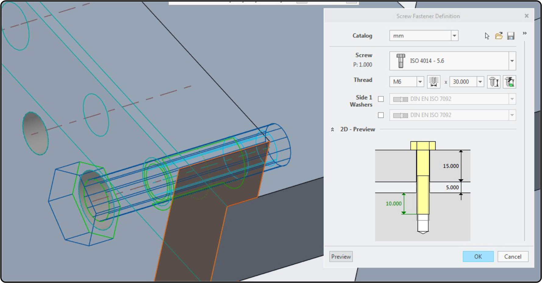
소개 두개의 부품에 파스너를 조립 합니다. 첫번째 부품에는 조립 구멍이 있습니다. 하지만 두번째 부품에는 조립 구멍이 있습니다. 파스너를 조립 하면 두번째 부품에 사전 정의된 구멍이 생성
idt21c.tistory.com
■ IFX (Intelligent Fastener Extension) 구성 정보
3D 모델이 필요 합니다. 3D 모델은 크게 Bolt, Screw, Pin으로 구성됩니다. Bolt애 따라 Nut도 자동 조립 하도록 구성 됩니다. 또한 구멍을 구현 하는 "UDF"도 구성 되어 있습니다. C:\PTC\Creo 6.0.6.0\Common Files\ifx 폴더를 검색 하여 보십시요. Part와 udf를 확인 할수 있습니다.

1. configuration 폴더
ifx_pin_data .cfg / ifx_screw_data.cfg / _ifx_start_mdl.cfg 파일로 구성 되어 았습나다
1) ifx_screw_data.cfg 파일 내용
!-----------------------------------------------------------------------------------
! THREAD DATA
!
! DG #NAME
! P #NAME
!-----------------------------------------------------------------------------------
!-----------------------------
!Metric ISO THREAD DIN 13
!Metrisches ISO Gewinde DIN 13
!-----------------------------
#THREAD DN DG P
MM 1 0.75 0.25
MM 1.1 0.85 0.25
MM 1.2 0.95 0.25
MM 1.4 1.1 0.3
MM 1.6 1.25 0.35
MM 1.8 1.45 0.35
MM 2 1.6 0.4
MM 2.2 1.75 0.45
MM 2.5 2.05 0.45
MM 3 2.5 0.5
MM 3.5 2.9 0.6
MM 4 3.3 0.7
MM 4.5 3.7 0.75
MM 5 4.2 0.8
MM 5.5 4.5 0.9
MM 6 5 1
MM 7 6 1
MM 8 6.8 1.25
MM 9 7.8 1.25
MM 10 8.5 1.5
MM 11 9.5 1.5
MM 12 10.2 1.75
MM 14 12 2
MM 16 14 2
MM 18 15.5 2.5
MM 20 17.5 2.5
MM 22 19.5 2.5
MM 24 21 3
MM 27 24 3
MM 30 26.5 3.5
MM 33 29.5 3.5
MM 36 32 4
MM 39 35 4
MM 42 37.5 4.5
MM 45 40.5 4.5
MM 48 43 5
MM 52 47 5
MM 56 50.5 5.5
MM 60 54.5 5.5
MM 64 58 6
MM 68 62 6
!----------------------------------
!UNC - Unified Coarse Thread Series
!----------------------------------
#THREAD DN DG P
INCH 0.073 0.0595 64
INCH 0.086 0.07 56
INCH 0.099 0.0785 48
INCH 0.112 0.089 40
INCH 0.125 0.1015 40
INCH 0.138 0.1065 32
INCH 0.164 0.136 32
INCH 0.19 0.1495 24
INCH 0.216 0.1770 24
INCH 0.25 0.204 20
INCH 0.3125 0.261 18
INCH 0.375 0.313 16
INCH 0.4375 0.368 14
INCH 0.5 0.4219 13
INCH 0.5625 0.4843 12
INCH 0.625 0.5469 11
INCH 0.75 0.6562 10
INCH 0.875 0.7656 9
INCH 1 0.875 8
INCH 1.125 0.9843 7
INCH 1.25 1.1094 7
INCH 1.5 1.3437 6
!-----------------------------------------------------------------------------------
! THREAD RUNOUT
!
! X - ADDITIONAL THREADDEPTH
! E1 - THREAD RUNOUT
!-----------------------------------------------------------------------------------
#RUNOUT DN X E1
MM 1 0.75 1.5
MM 1.2 0.75 1.5
MM 1.4 0.9 1.8
MM 1.6 1.05 2.1
MM 1.7 1.05 2.1
MM 1.8 1.05 2.1
MM 2 1.2 2.3
MM 2.5 1.35 2.6
MM 3 1.5 2.8
MM 3.5 1.8 3.4
MM 4 2.1 3.8
MM 4.5 2.3 4
MM 5 2.4 4.2
MM 6 3 5.1
MM 7 3 5.1
MM 8 3.75 6.2
MM 10 4.5 7.3
MM 12 5.25 8.3
MM 14 6 9.3
MM 16 6 9.3
MM 18 7.5 11
MM 20 7.5 11
MM 22 8 12
MM 24 9 13
MM 27 10 14
MM 30 10.5 15
MM 33 10.5 15
MM 36 12 17
MM 39 12 17
MM 42 13.5 18
MM 45 13.5 18
MM 48 15 21
MM 52 15 21
MM 56 16.5 22
MM 60 16.5 22
MM 64 18 24
MM 68 18 24
#RUNOUT DN X E1
INCH 0.06 0.03 0.06
INCH 0.073 0.035 0.073
INCH 0.086 0.043 0.086
INCH 0.099 0.05 0.099
INCH 0.11 0.055 0.11
INCH 0.125 0.0625 0.125
INCH 0.138 0.075 0.138
INCH 0.164 0.0875 0.164
INCH 0.19 0.1 0.19
INCH 0.25 0.1875 0.3125
INCH 0.3125 0.25 0.375
INCH 0.375 0.3125 0.4375
INCH 0.4375 0.375 0.5
INCH 0.5 0.4375 0.5625
INCH 0.563 0.4375 0.5625
INCH 0.625 0.5 0.6875
INCH 0.75 0.625 0.8125
INCH 0.875 0.75 0.9375
INCH 1 0.875 1.125
INCH 1.125 1 1.25
INCH 1.25 1.125 1.375
INCH 1.375 1.25 1.5
INCH 1.5 1.375 1.625
INCH 1.75 1.5 2
INCH 2 1.75 2.25
!---------------------------------------------------------------------------------------------
! Diameters of couterbores
!
! DIN 974-1:2008-02
!
! - Diameter of counterbores - Manufacturing Dimensions
! Part 1: Hexagon socket head cap screws and screws with cheese head or pan head
!
! - Senkdurchmesser - Konstruktionsmaße - Teil 1: Schrauben mit Zylinderkopf
!---------------------------------------------------------------------------------------------
#CBSCR DN DIN974-1 R1 DIN974-1 R2 DIN974-1 R4 DIN974-1 R5 DIN974-1 R6
MM 1 2.2 - - - -
MM 1.2 2.5 - - - -
MM 1.4 3 - - - -
MM 1.6 3.5 3.5 - - -
MM 1.8 3.8 - - - -
MM 2 4.4 5 5.5 6 6
MM 2.5 5.5 6 6 7 7
MM 3 6.5 7 7 9 8
MM 3.5 6.5 8 8 9 9
MM 4 8 9 9 10 10
MM 5 10 11 11 13 13
MM 6 11 13 13 15 15
MM 8 15 18 16 18 20
MM 10 18 24 20 24 24
MM 12 20 - 24 26 33
MM 14 24 - 26 30 40
MM 16 26 - 30 33 43
MM 18 30 - 33 36 46
MM 20 33 - 36 40 48
MM 22 36 - 40 43 54
MM 24 40 - 43 48 58
MM 27 46 - 46 54 63
MM 30 50 - 54 61 73
MM 33 54 - - 63 -
MM 36 58 - 63 69 -
MM 42 69 - 73 82 -
MM 48 78 - 82 98 -
MM 56 93 - 93 112 -
MM 64 107 - 107 125 -
MM 72 118 - 118 132 -
MM 80 132 - 132 150 -
MM 90 145 - 145 170 -
MM 100 160 - 169 182 -
!------------------------------------------------------------------------------------------
! Diameters of couterbores (MM)
!
! DIN 974-2:1991-05
!
! - Diameters of couterbores for hexagon bolts, screws and nuts; manufacturing dimensions
!
! - Senkdurchmesser für Sechskantschrauben und Sechskantmuttern - Konstruktionsmaße
!------------------------------------------------------------------------------------------
#CBSCR DN DIN974-2 R1 DIN974-2 R2 DIN974-2 R3
MM 3 11 11 9
MM 4 13 15 10
MM 5 15 18 11
MM 6 18 20 13
MM 8 24 26 18
MM 10 28 33 22
MM 12 33 36 26
MM 14 36 43 30
MM 16 40 46 33
MM 18 43 50 36
MM 20 46 54 40
MM 22 54 61 46
MM 24 58 73 48
MM 27 61 76 54
MM 30 73 82 61
MM 33 76 89 69
MM 36 82 93 73
MM 39 89 98 76
MM 42 98 107 82
MM 45 107 112 89
MM 48 112 125 98
MM 52 118 132 107
MM 56 125 140 112
MM 60 132 145 118
MM 64 140 160 125
MM 68 145 160 132
MM 72 150 170 132
MM 76 160 180 140
MM 80 170 180 150
#CBSCR DN CYLHEAD HEXAGON
INCH 0.06 0.125 0
INCH 0.073 0.15625 0
INCH 0.086 0.1875 0
INCH 0.099 0.21875 0
INCH 0.11 0.21875 0
INCH 0.125 0.25 0
INCH 0.138 0.28125 0
INCH 0.164 0.3125 0
INCH 0.19 0.375 0
INCH 0.25 0.437 0.75
INCH 0.3125 0.53125 0.875
INCH 0.375 0.625 1
INCH 0.4375 0.71875 1.125
INCH 0.5 0.8125 1.25
INCH 0.625 1 1.5
INCH 0.75 1.875 1.75
INCH 0.875 1.375 2
INCH 1 1.625 2.25
INCH 1.125 1.875 2.625
INCH 1.25 2 3
INCH 1.375 2.125 3.325
INCH 1.5 2.375 3.75
INCH 1.75 2.75 0
INCH 2 3.125 0
!---------------------------------------------------------------------------------------------
! Diameters of coutersinks (MM)
!
! DIN 74:2003-04
!
! - Countersinks for countersunk head screws except countersunk head screws
! with heads according to DIN EN 27721
!
! - Senkungen für Senkschrauben, ausgenommen Senkschrauben mit Köpfen nach DIN EN 27721
!
!
! DIN EN ISO 15065:2005-05 (Replaced: DIN 66:1990-04)
!
! - Countersinks for countersunk head screws
! with head configuration in accordance with ISO 7721
!
! - Senkungen für Senkschrauben mit Kopfform nach ISO 7721
!---------------------------------------------------------------------------------------------
#CBSCR DN DIN74 A DIN74 F ISO 15065
MM 1.6 3.7 - 3.6
MM 2 4.6 - 4.4
MM 2.5 5.7 - 5.5
MM 3 6.5 6.94 6.3
MM 3.5 7.6 - 8.2
MM 4 8.6 9.18 9.4
MM 4.5 9.5 - -
MM 5 10.4 11.47 10.40
MM 5.5 11.4 - 11.50
MM 6 12.4 13.71 12.60
MM 7 14.4 - -
MM 8 16.4 18.25 17.30
MM 10 - 22.73 20.0
MM 12 - 27.21 -
MM 14 - 31.19 -
MM 16 - 33.99 -
MM 20 - 40.71 -
!------------------------------------------------------------------------------------------
! Diameters of couterbores (MM)
!
! DIN 974-2:1991-05
!
! - Diameters of couterbores for hexagon bolts, screws and nuts; manufacturing dimensions
!
! - Senkdurchmesser für Sechskantschrauben und Sechskantmuttern - Konstruktionsmaße
!------------------------------------------------------------------------------------------
#CBNUT DN DIN974-2 R1 DIN974-2 R2 DIN974-2 R3
MM 3 11 11 9
MM 4 13 15 10
MM 5 15 18 11
MM 6 18 20 13
MM 8 24 26 18
MM 10 28 33 22
MM 12 33 36 26
MM 14 36 43 30
MM 16 40 46 33
MM 18 43 50 36
MM 20 46 54 40
MM 22 54 61 46
MM 24 58 73 48
MM 27 61 76 54
MM 30 73 82 61
MM 33 76 89 69
MM 36 82 93 73
MM 39 89 98 76
MM 42 98 107 82
MM 45 107 112 89
MM 48 112 125 98
MM 52 118 132 107
MM 56 125 140 112
MM 60 132 145 118
MM 64 140 160 125
MM 68 145 160 132
MM 72 150 170 132
MM 76 160 180 140
MM 80 170 180 150
!------------------------------------------------------------------------------------------
! Diameters of couterbores (INCH)
!
! INCH - ROW1 for Socket Head Cap Screws
!------------------------------------------------------------------------------------------
#CBNUT DN ROW1
INCH 0.25 0.75
INCH 0.3125 0.875
INCH 0.375 1
INCH 0.4375 1.125
INCH 0.5 1.25
INCH 0.625 1.5
INCH 0.75 1.75
INCH 0.875 2
INCH 1 2.25
INCH 1.125 2.625
INCH 1.25 3
INCH 1.375 3.325
INCH 1.5 3.75
!-----------------------------------------------------------------------------------
! ADDITIONAL COUNTERBOREDEPTH FOR SCREWS AND NUTS
!
! DIN 974
! COUNTERBOREDEPTH = HEADHEIGHT + WASHERHEIGHT + ADD_DEPTH
!-----------------------------------------------------------------------------------
#ADDCB DN ADD_DEPTH
MM 1 0.2
MM 1.2 0.2
MM 1.4 0.2
MM 1.6 0.4
MM 1.8 0.4
MM 2 0.4
MM 2.5 0.4
MM 3 0.4
MM 3.5 0.4
MM 4 0.4
MM 5 0.4
MM 6 0.4
MM 8 0.6
MM 10 0.6
MM 12 0.6
MM 14 0.6
MM 16 0.6
MM 18 0.6
MM 20 0.6
MM 22 0.8
MM 24 0.8
MM 27 0.8
MM 30 1.0
MM 33 1.0
MM 36 1.0
MM 39 1.0
MM 42 1.0
MM 45 1.0
MM 48 1.0
MM 52 1.0
MM 56 1.0
MM 60 1.0
MM 64 1.0
MM 68 1.0
MM 72 1.0
MM 76 1.0
MM 80 1.0
MM 90 1.0
MM 100 1.0
#ADDCB DN ADD_DEPTH
INCH 0.06 0.008
INCH 0.073 0.008
INCH 0.086 0.008
INCH 0.099 0.008
INCH 0.11 0.008
INCH 0.125 0.008
INCH 0.138 0.008
INCH 0.164 0.016
INCH 0.19 0.016
INCH 0.216 0.016
INCH 0.242 0.016
INCH 0.25 0.016
INCH 0.3125 0.016
INCH 0.375 0.016
INCH 0.4375 0.016
INCH 0.5 0.047
INCH 0.625 0.047
INCH 0.75 0.047
INCH 0.875 0.078
INCH 1 0.078
INCH 1.125 0.109
INCH 1.25 0.109
INCH 1.375 0.125
INCH 1.5 0.15
INCH 1.75 0.175
INCH 2 0.2
!-----------------------------------------------------------------------------------
! MIN und MAX
! EINSCHRAUBTIEFEN FÜR SCHRAUBEN
!
! MIN and MAX
! Screw-in depth for screws
!-----------------------------------------------------------------------------------
#ETSCR DN MIN MAX
MM 1 1 2
MM 1.2 1.2 2.4
MM 1.4 1.4 2.8
MM 1.6 1.6 3.2
MM 1.8 1.8 3.6
MM 2 2 4
MM 2.5 2.5 5
MM 3 3 6
MM 3.5 3.5 7
MM 4 4 8
MM 5 5 10
MM 6 6 12
MM 8 8 16
MM 10 10 20
MM 12 12 24
MM 14 14 28
MM 16 16 32
MM 18 18 36
MM 20 20 40
MM 22 22 44
MM 24 24 48
MM 27 27 54
MM 30 30 60
MM 33 33 66
MM 36 36 72
MM 39 39 78
MM 42 42 84
MM 45 45 90
MM 48 48 96
MM 52 52 104
MM 56 56 112
MM 60 60 120
MM 64 64 128
MM 68 68 136
#ETSCR DN MIN MAX
INCH 0.06 0.06 0.12
INCH 0.073 0.073 0.146
INCH 0.086 0.086 0.172
INCH 0.099 0.099 0.198
INCH 0.11 0.11 0.22
INCH 0.125 0.125 0.25
INCH 0.138 0.138 0.276
INCH 0.164 0.164 0.328
INCH 0.19 0.19 0.38
INCH 0.216 0.216 0.432
INCH 0.242 0.242 0.484
INCH 0.25 0.25 0.5
INCH 0.3125 0.3125 0.625
INCH 0.375 0.375 0.75
INCH 0.4375 0.4375 0.875
INCH 0.5 0.5 1
INCH 0.625 0.625 1.25
INCH 0.75 0.75 1.5
INCH 0.875 0.875 1.75
INCH 1 1 2
INCH 1.125 1.125 2.25
INCH 1.25 1.25 2.5
INCH 1.375 1.375 1.75
INCH 1.5 1.5 3
INCH 1.75 1.75 3.5
INCH 2 2 4
!-----------------------------------------------------------------------------------
! MIN und MAX
! SCHRAUBENÜBERSTÄNDE in Anlehnung an DIN 78
!
! MIN and MAX
! Protrusions of bolt ends in dependence on DIN 78
!-----------------------------------------------------------------------------------
#MUSCR DN MIN MAX
MM 1 0.5 5.5
MM 1.1 0.5 5.5
MM 1.2 0.5 5.5
MM 1.4 0.6 5.6
MM 1.6 0.7 5.7
MM 1.8 0.7 5.7
MM 2 0.8 5.8
MM 2.2 0.9 5.9
MM 2.5 0.9 5.9
MM 3 1 6
MM 3.5 1.2 6.2
MM 4 1.4 6.4
MM 4.5 1.5 6.5
MM 5 1.6 6.6
MM 5.5 1.8 7.3
MM 6 2 8
MM 7 2 9
MM 8 2.5 10.5
MM 9 2.5 11.5
MM 10 3 13
MM 11 3 14
MM 12 3.5 15.5
MM 14 4 18
MM 16 4 20
MM 18 5 23
MM 20 5 25
MM 22 5 27
MM 24 6 30
MM 27 6 33
MM 30 7 37
MM 33 7 40
MM 36 8 44
MM 39 8 47
MM 42 9 51
MM 45 9 54
MM 48 10 58
MM 52 10 62
MM 56 11 67
MM 60 11 71
MM 64 12 76
MM 68 12 80
#MUSCR DN MIN MAX
INCH 0.06 0 0.03
INCH 0.073 0 0.035
INCH 0.086 0 0.04
INCH 0.099 0 0.05
INCH 0.11 0 0.05
INCH 0.125 0 0.06
INCH 0.138 0 0.07
INCH 0.164 0 0.08
INCH 0.19 0 0.09
INCH 0.216 0 0.1
INCH 0.242 0 0.12
INCH 0.25 0 0.13
INCH 0.3125 0 0.15
INCH 0.375 0 0.19
INCH 0.4375 0 0.22
INCH 0.5 0 0.25
INCH 0.625 0 0.31
INCH 0.75 0 0.38
INCH 0.875 0 0.44
INCH 1 0 0.5
INCH 1.125 0 0.55
INCH 1.25 0 0.6
INCH 1.375 0 0.7
INCH 1.5 0 0.75
INCH 1.75 0 0.9
INCH 2 0 1
!-----------------------------------------------------------------------------------
! MIN und MAX
! SCHRAUBENÜBERSTÄNDE in Anlehnung an DIN 78
! Spezialwerte für Hutmuttern - NUTTYPE 52
!
! MIN and MAX
! Protrusions of bolt ends in dependence on DIN 78
! Special values for domed cap nut - NUTTYPE 52
!-----------------------------------------------------------------------------------
#MUSCR#1587 DN MIN MAX
MM 4 0.8 2.1
MM 5 1 3.2
MM 6 1 2.8
MM 8 1.5 4.2
MM 10 2 5.3
MM 12 2 6.3
MM 16 3 8.4
MM 20 4 9.6
MM 24 5 11.5
#MUSCR#JND DN MIN MAX
MM 4 0 2
MM 5 0 2.5
MM 6 0 3
MM 8 0 4
MM 10 0 5
MM 12 0 6
MM 16 0 8
MM 20 0 10
MM 24 0 12
MM 30 0 15
MM 36 0 18
2) ifx_screw_data.cfg
!-----------------------------------------------------------------------------------
! TOLERANCE FOR DOWELPIN HOLES
!-----------------------------------------------------------------------------------
#TOL DN STRING NOM LOWER UPPER
MM 1 H7 1 - -
MM 1.2 H7 1.2 - -
MM 1.5 H7 1.5 - -
MM 2 H7 2 - -
MM 2.5 H7 2.5 - -
MM 3 H7 3 - -
MM 4 H7 4 - -
MM 5 H7 5 - -
MM 6 H7 6 - -
MM 8 H7 8 - -
MM 10 H7 10 - -
MM 10 H8 10 - -
MM 10 JS8 10 - -
MM 10 ±0.01 10 -0.01 0.01
MM 10 ±0.02 10 -0.02 0.02
MM 12 H7 12 - -
MM 14 H7 14 - -
MM 16 H7 16 - -
MM 20 H7 20 - -
MM 25 H7 25 - -
MM 24 H7 24 - -
MM 27 H7 27 - -
MM 30 H7 30 - -
MM 33 H7 33 - -
MM 36 H7 36 - -
MM 40 H7 40 - -
MM 42 H7 42 - -
MM 50 H7 50 - -
INCH 0.0625 Press Fit 0.062 - -
INCH 0.0625 Slip Fit 0.063 - -
INCH 0.0938 Press Fit 0.0932 - -
INCH 0.0938 Slip Fit 0.0944 - -
INCH 0.1094 Press Fit 0.1085 - -
INCH 0.1094 Slip Fit 0.11 - -
INCH 0.125 Press Fit 0.124 - -
INCH 0.125 Slip Fit 0.126 - -
INCH 0.1875 Press Fit 0.1865 - -
INCH 0.1875 Slip Fit 0.1885 - -
INCH 0.2188 Press Fit 0.2178 - -
INCH 0.2188 Slip Fit 0.2198 - -
INCH 0.25 Press Fit 0.249 - -
INCH 0.25 Slip Fit 0.251 - -
INCH 0.3125 Press Fit 0.3115 - -
INCH 0.3125 Slip Fit 0.3135 - -
INCH 0.375 Press Fit 0.374 - -
INCH 0.375 Slip Fit 0.376 - -
INCH 0.4375 Press Fit 0.4365 - -
INCH 0.4375 Slip Fit 0.4385 - -
INCH 0.5 Press Fit 0.499 - -
INCH 0.5 Slip Fit 0.501 - -
INCH 0.625 Press Fit 0.624 - -
INCH 0.625 Slip Fit 0.626 - -
INCH 0.75 Press Fit 0.749 - -
INCH 0.75 Slip Fit 0.751 - -
INCH 0.875 Press Fit 0.874 - -
INCH 0.875 Slip Fit 0.876 - -
INCH 1.000 Press Fit 0.999 - -
INCH 1.000 Slip Fit 1.001 - -
3) _ifx_start_mdl.cfg
! Example for configuring created fasteners
! for more information check online help.
!===== CREATE PARAMETERS ====
CREATE_PARAMETER COMPANY STRING B&W Software DESIGNATE
CREATE_PARAMETER USERNAME STRING GETENV:USERNAME DESIGNATE
CREATE_PARAMETER INT_PARAM INTEGER 15
CREATE_PARAMETER DOUBLE_PARAM DOUBLE 1.23
CREATE_PARAMETER BOOL_PARAM BOOLEAN 0
!===== CREATE LAYERS ====
CREATE_LAYER MY_DTM_PLANE BLANK DATUM_PLANE
CREATE_LAYER MY_DTM_AXIS DISPLAY AXIS
CREATE_LAYER MY_DTM_CSYS NORMAL CSYS
CREATE_LAYER MY_EMPTY
2. part 폴더

3. text 폴더
4. udf 폴더
IFX 번들과 IFX Full 버전 차이점

IFX 기능은 좋습니다. PART List, BOM을 만들때 파스너의 매개 변수 값을 자동으로 가져 와야 합니다.
값을 입력 하는 방법은 무엇일까요. 커스터 마이징을 할 수 있는 방법은 무엇 일까요?
■ 환경 설정 파일
1. 환경 설정 수정 명령 위치

2. 환경 설정 옵션 대화 상자
패스너를 조정 하는 메뉴 입니다. CREO 모델, 메타 데이터 파일 위치를 정의 합니다. IFX의 CREO 모델은 라이브러리 입니다. 즉 ,공유 폴더를 만들고 이곳에 CREO 모델과 메타 데이터가 저장 되어 있어야 합니다.
- General Configuration Options
- Screw Configuration Options
- Dowel Pin Configuration Options
- Windchill Configuration Options

PATH_ABS_LIBRARY
구성 요소 라이브러리 루트 디렉터리의 전체 경로입니다. 지정된 하위 구성 폴더 아래와 같습니다
1) FOLDER_FOR_CATALOGS — 카탈로그 정보를 포함합니다.
카탈로그 파일과 카탈로그 아이콘은 이 폴더에 있습니다.
2) FOLDER_FOR_FASTENER_DATA - 모든 파스너 데이터 정보를 포함합니다.
템플릿 부품, 패스너 데이터 파일, 패스너 아이콘 및 관계 파일이 이 폴더에 있습니다.
PATH_ABS_ARCHIVES
구성 요소 아카이브의 전체 경로입니다.
주의 >
IFX 옵션을 변경 하면 CREO가 설치 된 폴더 " 예 : C:\PTC\Creo 6.0.6.0\Common Files\ifx\configuration" 의 ifx_options.xml 파일이 변경 됩니다. 수정된 ifx_options.xml 파일을 공유 합니다 .
■ IFX 메뉴 커스터 마이징

1. Catalog
Catalog 파일 폴더 위치 입니다. "예 : C:\PTC\Creo 6.0.6.0\Common Files\ifx\parts\ifx_catalogs"


mm.txt 세부 내용 입니다. . . .
! -----------------------------------------
! Screws
! -----------------------------------------
#screws iso_fastener
ISO4014-5_6
ISO4014-8_8
ISO4014-10_9
ISO4016-4_6
ISO4016-4_8
ISO4017-5_6
ISO4017-8_8
ISO4017-10_9
ISO4018-4_6
ISO4018-4_8
ISO4762-8_8
ISO4762-10_9
ISO4762-12_9
ISO7380-1-8_8
ISO7380-1-10_9
ISO7380-1-12_9
ISO7380-2-8_8
ISO7380-2-10_9
ISO10642-8_8
ISO10642-10_9
ISO10642-12_9
ISO1207-4_8
ISO1207-5_8
ISO1580-4_8
ISO2009-4_8
ISO2009-5_8
ISO14579-8_8
ISO14579-9_8
ISO14579-10_9
ISO14579-12_9
ISO14580-4_8
ISO14580-5_8
ISO14581-4_8
ISO14581-8_8
ISO14582-4_8
ISO14582-8_8
ISO14582-10_9
ISO7045-4_8
ISO8765-5_6
ISO8765-8_8
ISO8765-10_9
ISO8676-5_6
ISO8676-8_8
ISO8676-10_9
#screws din_fastener
DIN7984-8_8
DIN6912-8_8
DIN921-5_8
DIN580-C15
DIN931-5_6
DIN931-8_8
DIN931-10_9
DIN933-5_6
DIN933-8_8
DIN933-10_9
DIN6914-10_9
DIN7990-4_6
DIN960-5_6
DIN960-8_8
DIN960-10_9
DIN961-5_6
DIN961-8_8
DIN961-10_9
DIN912-8_8
DIN912-10_9
DIN912-12_9
DIN7991-8_8
DIN7991-10_9
DIN7991-12_9
DIN84-4_8
DIN84-5_8
DIN85-4_8
DIN963-4_8
DIN963-5_8
! -----------------------------------------
! Washers
! -----------------------------------------
#washers iso_fastener
DINENISO7090
DINENISO7092
DINENISO7091
ISO7093-1
#washers din_fastener
DIN7989-A
DIN434
DIN435
DIN433-1
DIN433-2
DIN125-1A
DIN125-1B
DIN125-2A
DIN125-2B
DIN7980
DIN127-A
DIN127-B
DIN128-A
DIN6916
DIN6917
DIN6918
#washers nordlock
nl
nl_ss
nl_ss-254
! -----------------------------------------
! Nuts
! -----------------------------------------
#nuts iso_fastener
ISO4032-6
ISO4032-8
ISO4032-10
ISO4033-9
ISO4033-10
ISO4033-12
ISO4035-14H
ISO4035-04
ISO4035-05
ISO7040-5
ISO7040-8
ISO7040-10
ISO10511-5
ISO10511-8
ISO10511-10
ISO8673-6
ISO8673-8
ISO8673-10
ISO8674-8
ISO8674-10
ISO8674-12
ISO8675-04
ISO8675-05
ISO10512-6
ISO10512-8
ISO10512-10
#nuts din_fastener
DINEN1661-8
DINEN1661-10
DINEN1661-12
DIN1587-6
DIN6915-10
DIN934-6
DIN934-8
DIN934-10
DIN555
DIN439-14H
DIN439-04
DIN439-05
DIN982-5
DIN982-8
DIN982-10
DIN6923-8
DIN6923-10
DIN6923-12
DIN982f-6
DIN982f-8
DIN982f-10
DIN1587x1-6
DIN934f-6
DIN934f-8
DIN934f-10
DIN971-8
DIN971-10
DIN971-12
DIN439f-04
DIN439f-05
#nuts pem_fastener
PEM-AC-1-MM
PEM-AC-2-MM
PEM-AS-1-MM
PEM-AS-2-MM
PEM-LAC-1-MM
PEM-LAC-2-MM
PEM-LAS-1-MM
PEM-LAS-2-MM
! -----------------------------------------
! Inserts
! -----------------------------------------
#inserts helicoil
helicoil_fr_mm
helicoil_sl_mm
! -----------------------------------------
! Pins
! -----------------------------------------
#pins iso_fastener
ISO2338-m6-St
ISO2338-h8-St
ISO8734-C1
ISO8735
#pins din_fastener
DINEN28740
2. Screw
3. Thread
IFX (Creo Intelligent Fastener) 분석 #1
소개 자동화되지 않은 패스너 선택 및 조립은 더운 날에 가위로 잔디를 자르는 것과 동일 합니다. 시간 낭비, 반복적인 작업 입니다 (부품에 구멍을 만들고, 볼트 너트를 검색하고, 조립 하는 과
idt21c.tistory.com
IFX (Creo Intelligent Fastener) 분석 #2
Customizing the Fastener Library 가장 쉬운 방법은 메뉴를 간소화 하는 방법과 Template 파일을 수정 하는 방법입니다. 수정은 매개변수를 추가합니다. JIS 규격을 분석 해봅니다. ifx_catalogs.txt 아래와..
idt21c.tistory.com

'Creo Reference Room > Assembly' 카테고리의 다른 글
| IFX : Common Files\ifx\parts\ifx_fastener_data 폴더 내 (0) | 2022.06.30 |
|---|---|
| IFX : Common Files\ifx\parts\ifx_catalogs 폴더 내용 (0) | 2022.06.30 |
| Material : Assemble 무게 측정 방법 (0) | 2022.06.11 |
| 어셈블 안에 있는 Part 파일 과 Part의 Drawing 파일을 Save As (0) | 2022.04.16 |
| 어셈블 안에 있는 Part 파일 과 Part의 Drawing 파일 이름 변경 (0) | 2022.04.15 |