타 CAD 프로그램에서 만든 데이터를 이용하여 커넥팅 로드 어셈블을 완성 합니다.

■ 충돌 감지 설정
충돌 감지 설정은 어셈블리 프로세스 및 끌기 작업 중에 동적 충돌 감지 기능을 제공합니다. 컴포넌트를 배치하는 동안 어셈블된 컴포넌트의 이동이 영향을 받지 않는지 확인할 수 있습니다. 끌기 작업에서 충돌 감지를 사용하여 구성 요소가 선택한 구성 요소의 이동을 방해하지 않도록 합니다.
enable_advance_collision yes
충돌 감지 설정은 Assembly 및 Mechanism Design에서 설정할 수 있습니다. Model Properties dialog box의 Collision Detection 항목을 선택 하여 충돌 감지 설정을 할수 있습니다.

No collision detection : 충돌 감지 를 수행하지 않고 충돌이 발생한 경우에도 부드럽게 드래그할 수 있습니다.
Global collision detection : 전체 어셈블리에서 모든 종류의 충돌을 확인하고 선택한 옵션에 따라 표시합니다.
Partial collision detection : 충돌 을 확인할 부품을 지정합니다. 부품을 선택하라는 메시지가 표시됩니다. 둘 이상의 부품을 선택하려면 Ctrl 키를 누른 상태에서 선택하십시오.

전역 또는 부분 충돌 감지 중에만 충돌 검사의 일부로 서피스를 포함하려면 퀼트 포함 을 선택 합니다.
enable_advance_collision 구성 옵션이 yes 로 설정된 경우 부분 충돌 감지 또는 전역 충돌 감지 에 대해서만 활성화됩니다 . 아래와 같은 기능을 제공 합니다.
Stop when colliding : 충돌 이 있는 경우 이동을 중지합니다.
Highlight interfering volumes : 간섭 엔티티를 강조 표시합니다. 구성 옵션이 no 로 설정된 경우 기본값 입니다.
Push objects upon collision : 충돌 의 효과를 표시합니다.
강체가 많은 대형 조립품에서 고급 충돌 감지 옵션을 사용하면 조립품의 움직임이 매우 느려질 수 있습니다.
충돌 시 경고음 소리를 선택 하면 충돌 시 경고음이 울립니다. 이 상자는 전역 충돌 감지 및 부분 충돌 감지 옵션에만 사용할 수 있습니다.
■ 실습
1. 작업 폴더를 선택 하고, "connecting_rod_assembly" 이름으로 어셈블 파일을 생성 합니다.

2. connecting_rod_1.prt 를 조립 합니다

마우스 오른쪽 버튼을 클릭하고, "Default" 구속 조건을 클릭합니다. 모델의 원점대 원점으로 조립 됩니다

▶ Default vs fix
- Default : 원점들을 일치 시킵니다.
- fix : 현재 모델의 위치를 고정 시킵니다
| 원점 | Default 구속 결과 |
![]() |
![]() |
| 원점 | fix 구속 결과 |
![]() |
![]() |
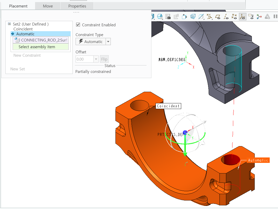
3. connecting_rod_2.prt를 조립 합니다. 2개의 볼트 구멍을 일치 하고, 면 맞춤을 일치 합니다.


4. 볼트와 너트를 동일한 방법으로 조립 합니다.

5. Mirror 기능을 사용 하여 조립 반대편 조립합니다

6. 조립을 완료 합니다

동영상
다운로드 실습 파일 (Creo 9.0)
'Creo Reference Room > Creo Tutorial' 카테고리의 다른 글
| Creo View Express 배우기 #1 (0) | 2023.02.18 |
|---|---|
| Assembly #3 - Crankshaft (0) | 2023.02.13 |
| Assembly #1 - Piston (0) | 2023.02.03 |
| Learn #3 - Selecting the Working Directory (0) | 2023.02.03 |
| 피스톤 5 : Pattern & Cut & Round - 끝 (0) | 2023.02.02 |



